食品企业的朋友可能会被问到这样的问题:你们的车间哪些属于清洁区,哪些属于准清洁区?怎么划分的?洁净区的洁净度又是多少?微生物监控指标是什么?
针对这些问题,相信很多朋友一时都找不到依据来回答。但如果这些问题不搞明白,则我们车间的布局设计、卫生控制就没有依据,从而无法保证环境卫生满足食品安全的需要!
一、食品加工车间如何划分卫生等级?
为了便于对不同生产区域进行设计和卫生管理,通常将食品车间(区域)划分为不同的卫生等级,根据GB14881-2013《食品生产通用卫生规范》,通常可划分为清洁作业区、准清洁作业区和一般作业区,准清洁区和清洁区也统称为管制生产区。而根据ISO14698-1《生物洁净室-生物污染控制》,则按生物污染程度划分为低危险区域(可忽略危险)、中等危险区域、高危险区、最高危险,外企一般按高、中、低进行车间划分。
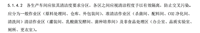
我们国内的食品企业一般都是按照GB14881-2013《食品生产通用卫生规范》来划分的。那么问题来了,哪些工段/区域属于洁净区,哪些属于准洁净区呢?究竟如何来界定?理论上是依据食品可能受到生物污染的风险,以及后续是否存在灭菌工序来合理判定本区域的卫生等级。国内的各类《食品生产卫生规范》(俗称食品GMP标准)和CCAA发布的一些《食品生产企业要求》的标准中有个别是有明确分区标准的,如CCAA0016-2014《食品安全管理体系-饮料生产企业要求》5.1.4.2条款的规定:

但大部分GMP标准是没有明确分区方法的,那怎么办呢?其实我们可以借鉴GB50687-2011《食品工业洁净用房建筑技术规范》的划分标准:
第一类:一般食品的划分标准
针对这些问题,相信很多朋友一时都找不到依据来回答。但如果这些问题不搞明白,则我们车间的布局设计、卫生控制就没有依据,从而无法保证环境卫生满足食品安全的需要!
一、食品加工车间如何划分卫生等级?
为了便于对不同生产区域进行设计和卫生管理,通常将食品车间(区域)划分为不同的卫生等级,根据GB14881-2013《食品生产通用卫生规范》,通常可划分为清洁作业区、准清洁作业区和一般作业区,准清洁区和清洁区也统称为管制生产区。而根据ISO14698-1《生物洁净室-生物污染控制》,则按生物污染程度划分为低危险区域(可忽略危险)、中等危险区域、高危险区、最高危险,外企一般按高、中、低进行车间划分。
我们国内的食品企业一般都是按照GB14881-2013《食品生产通用卫生规范》来划分的。那么问题来了,哪些工段/区域属于洁净区,哪些属于准洁净区呢?究竟如何来界定?理论上是依据食品可能受到生物污染的风险,以及后续是否存在灭菌工序来合理判定本区域的卫生等级。国内的各类《食品生产卫生规范》(俗称食品GMP标准)和CCAA发布的一些《食品生产企业要求》的标准中有个别是有明确分区标准的,如CCAA0016-2014《食品安全管理体系-饮料生产企业要求》5.1.4.2条款的规定:

但大部分GMP标准是没有明确分区方法的,那怎么办呢?其实我们可以借鉴GB50687-2011《食品工业洁净用房建筑技术规范》的划分标准:
第一类:一般食品的划分标准

第二类:乳制品的划分标准

第三类:饮料的划分标准

当然,以上标准并非是绝对的,由于食品加工各自的特点、生产加工过程中产生的污染程度、对车间的洁净要求不尽相同,所以还需充分进行风险评估,合理划分。
二、清洁区如何确定空气洁净度?
我们确定了车间(区域)的卫生等级,那么问题又来了,清洁区的洁净度应该怎么确定呢?首先我们先来看看洁净度的概念。根据GB50073-2013《洁净厂房设计规范》(等同于ISO14644《洁净室和相关受控环境》)对洁净度的定义:
洁净度:以单位体积空气中大于或等于某粒径粒子的数量来区分的洁净程度。
根据这个定义,GB50073将洁净区空气洁净度划分为9个等级(等同于ISO1级~ISO9级):
二、清洁区如何确定空气洁净度?
我们确定了车间(区域)的卫生等级,那么问题又来了,清洁区的洁净度应该怎么确定呢?首先我们先来看看洁净度的概念。根据GB50073-2013《洁净厂房设计规范》(等同于ISO14644《洁净室和相关受控环境》)对洁净度的定义:
洁净度:以单位体积空气中大于或等于某粒径粒子的数量来区分的洁净程度。
根据这个定义,GB50073将洁净区空气洁净度划分为9个等级(等同于ISO1级~ISO9级):

眼尖的朋友可能注意到,这里的洁净度是以空气中的悬浮粒子来定的,而我们食品加工车间更关注的是空气中的微生物(悬浮菌和沉降菌)的状况,若依据上述标准来划分,似乎不能确定食品车间的洁净度等级。况且我们常听到的等级名称是:100级(百级)、10000级(万级)、100000级(十万级)、300000级(三十万级),这又是为什么呢?
依据GB50457-2008《医药工业洁净厂房设计规范》,洁净度是这样划分的:
依据GB50457-2008《医药工业洁净厂房设计规范》,洁净度是这样划分的:

另外,新版的药品GMP标准《药品生产质量管理规范(2010年修订)》附录1《无菌药品》中将洁净度分为A、B、C、D四个级别:
表2 洁净区空气悬浮粒子的标准
表3 洁净区微生物监测的动态等级标准
除了以上划分标准以外,其实还有美国联邦标准FDA 209E及其他国家的划分标准,这里我们就不再详述了。说到这里,我们只是了解了洁净度等级的划分标准,但我们食品加工车间的洁净区的洁净度究竟要达到多少级别才符合要求呢?我们先来查查食品的GMP标准是否有规定?
我国食品的GMP标准有三大类,一是GB14881通用性的标准,二是各种食品的卫生规范,三是CCAA颁发的为配套ISO22000实施的生产企业要求。我们分别来看看,是否对洁净度要求有规定。
1.GB14881-2013《食品生产通用卫生规范》没有明确规定。
2.CCAA 0010-2014《食品安全管理体系 调味品、发酵制品生产企业要求》也没有明确规定。
3.CCAA 0016-2014《食品安全管理体系 饮料生产企业要求》5.1.4.4条款提到:车间清洁区换气净化系统配置应能提供满足相关法律法规和标准要求的洁净度,也是没有明确哪些区应达到什么样的洁净度。
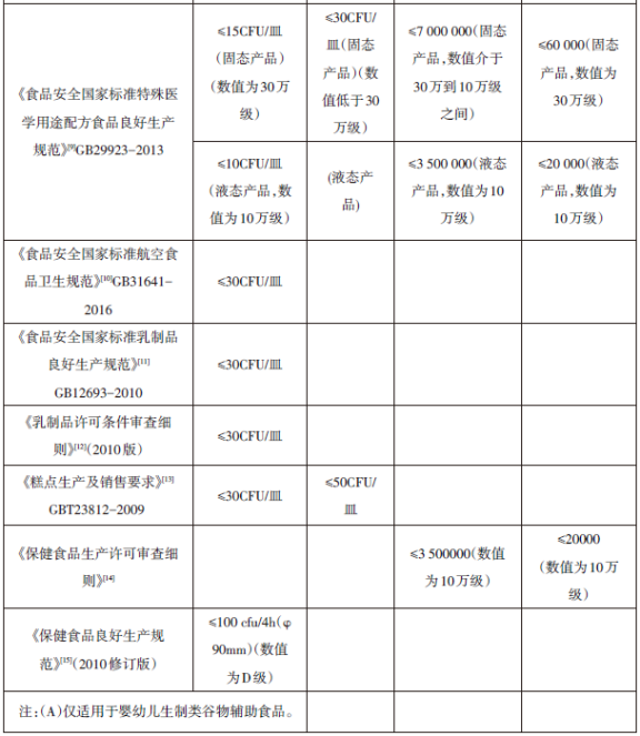
除此之外,嘉东还在网上收集了一些资料并对其进行分析,其中涵盖饮用水、饮料、乳制品、膨化食品、糖果巧克力、糕点、面包、保健品、婴幼儿食品、蛋制品等食品行业,将食品生产环境对空气中微生物和尘埃粒子数控制汇总,详细数据见表4:
我国食品的GMP标准有三大类,一是GB14881通用性的标准,二是各种食品的卫生规范,三是CCAA颁发的为配套ISO22000实施的生产企业要求。我们分别来看看,是否对洁净度要求有规定。
1.GB14881-2013《食品生产通用卫生规范》没有明确规定。
2.CCAA 0010-2014《食品安全管理体系 调味品、发酵制品生产企业要求》也没有明确规定。
3.CCAA 0016-2014《食品安全管理体系 饮料生产企业要求》5.1.4.4条款提到:车间清洁区换气净化系统配置应能提供满足相关法律法规和标准要求的洁净度,也是没有明确哪些区应达到什么样的洁净度。
除此之外,嘉东还在网上收集了一些资料并对其进行分析,其中涵盖饮用水、饮料、乳制品、膨化食品、糖果巧克力、糕点、面包、保健品、婴幼儿食品、蛋制品等食品行业,将食品生产环境对空气中微生物和尘埃粒子数控制汇总,详细数据见表4:
表4 食品生产环境对空气中微生物和尘埃粒子数控制
因此我们可以看出,我国虽然制定了20几大类的食品卫生规范(GMP标准),但只有少数的标准对车间的洁净度级别提出具体的要求,大部分是没有明确的。
既然很多GMP标准都未明确清洁区的洁净度要求,那要怎么办呢?还需要具体行业具体分析,根据食品加工过程的特点,食品受污染的容易程度,并结合HACCP的危害分析来定。或者也可以参考一下GB 50687-2011《食品工业洁净用房建筑技术规范》,这个标准有给出一些分级的建议。
既然很多GMP标准都未明确清洁区的洁净度要求,那要怎么办呢?还需要具体行业具体分析,根据食品加工过程的特点,食品受污染的容易程度,并结合HACCP的危害分析来定。或者也可以参考一下GB 50687-2011《食品工业洁净用房建筑技术规范》,这个标准有给出一些分级的建议。





三、关于洁净度检测验证的问题
还有一个问题,我们经常会被问到是否对清洁区的洁净度进行监测?是动态还是静态的监测?监测可以是内部监测,也可以是委托第三方监测,监测就是验证洁净度是否达到要求。
内部监测一般每周或每月监测一次,更多的企业只是监测沉降菌,似乎很少监测悬浮菌和微粒子的。这也许是因为企业条件有限,没有采取悬浮菌和悬浮粒子的仪器。
外部监测一般一年监测一次,监测的项目除了沉降菌、悬浮菌和粒子,还有监测温湿度、照度、噪音、静压差等,综合评价是否达到标准的要求。具体是依据GB 50073还是GB 50687来作为判定依据,要看检测报告才知道。
关于静态还是动态监测,我们先来了解下这两个概念:
静态(At-rest)是指:设施已经建成,通风设施和生产设备已经安装完毕,按既定状态运行,但无生产人员在场的状态。静态监测就是在没有生产的情况下,开启通风设施后进行的监测。
动态(Operational)是指:设施以规定的方式运行,有规定的人员在场,并在商定的状态下进行工作。动态监测就是在正常生产的状态下进行的监测。
很多企业提供的都是静态监测的结果,如果动态下进行监测往往不能达标。但车间环境管理就是要保证正常生产的状态下,空气质量仍然能够达标,这样才能保证食品的卫生。所以我们在进行车间设计的时候,要充分考虑动态的环境因素,如物流方式、物流量、人员数量、热气、粉尘、水蒸气、管道等。
广州嘉东提供专业的实验室设计规划,涉及1000+行业案例,规划设计众多行业类型实验室,经验丰富,详情请致电400-052-0378或咨询在线客服。
还有一个问题,我们经常会被问到是否对清洁区的洁净度进行监测?是动态还是静态的监测?监测可以是内部监测,也可以是委托第三方监测,监测就是验证洁净度是否达到要求。
内部监测一般每周或每月监测一次,更多的企业只是监测沉降菌,似乎很少监测悬浮菌和微粒子的。这也许是因为企业条件有限,没有采取悬浮菌和悬浮粒子的仪器。
外部监测一般一年监测一次,监测的项目除了沉降菌、悬浮菌和粒子,还有监测温湿度、照度、噪音、静压差等,综合评价是否达到标准的要求。具体是依据GB 50073还是GB 50687来作为判定依据,要看检测报告才知道。
关于静态还是动态监测,我们先来了解下这两个概念:
静态(At-rest)是指:设施已经建成,通风设施和生产设备已经安装完毕,按既定状态运行,但无生产人员在场的状态。静态监测就是在没有生产的情况下,开启通风设施后进行的监测。
动态(Operational)是指:设施以规定的方式运行,有规定的人员在场,并在商定的状态下进行工作。动态监测就是在正常生产的状态下进行的监测。
很多企业提供的都是静态监测的结果,如果动态下进行监测往往不能达标。但车间环境管理就是要保证正常生产的状态下,空气质量仍然能够达标,这样才能保证食品的卫生。所以我们在进行车间设计的时候,要充分考虑动态的环境因素,如物流方式、物流量、人员数量、热气、粉尘、水蒸气、管道等。
广州嘉东提供专业的实验室设计规划,涉及1000+行业案例,规划设计众多行业类型实验室,经验丰富,详情请致电400-052-0378或咨询在线客服。




2024-12-11
微信
微博
更多







